单位会员权益

一、单位会员权利
1.本会的选举权、被选举权和表决权;
2.对本会工作的批评建议权和监督权;
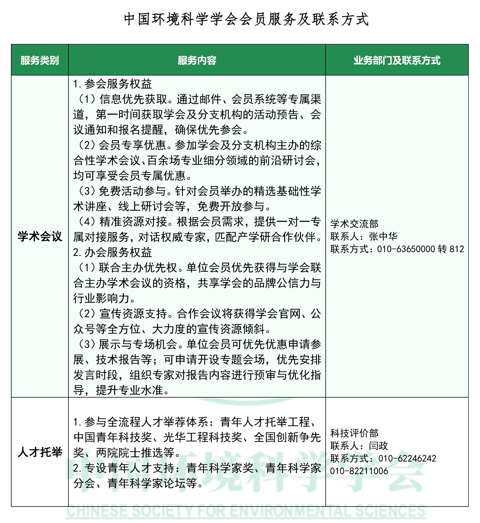
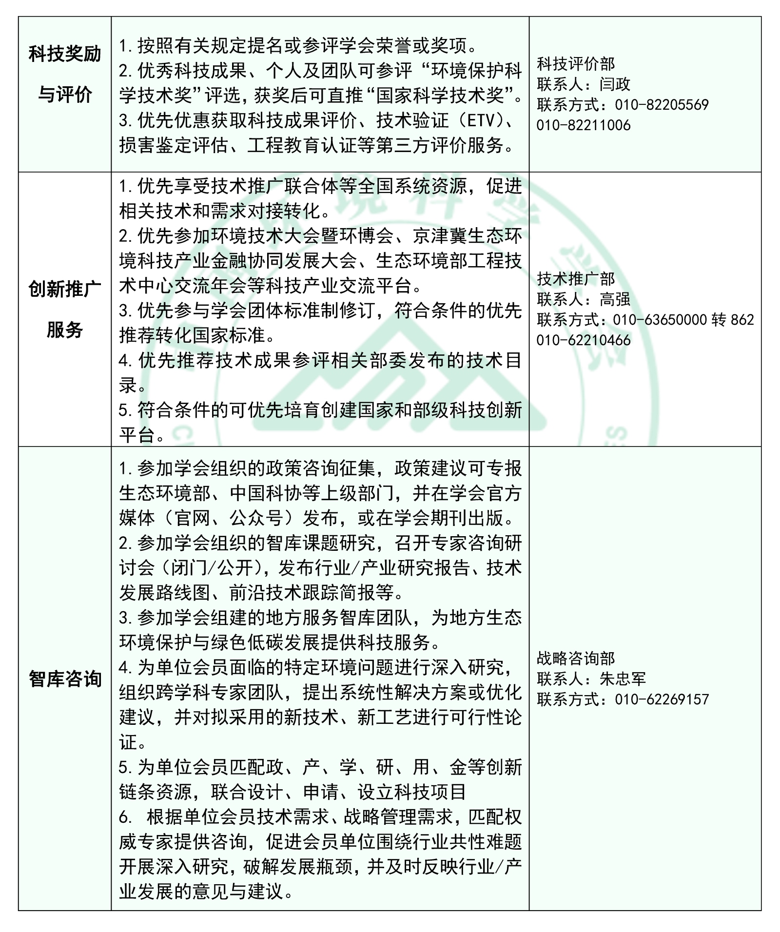
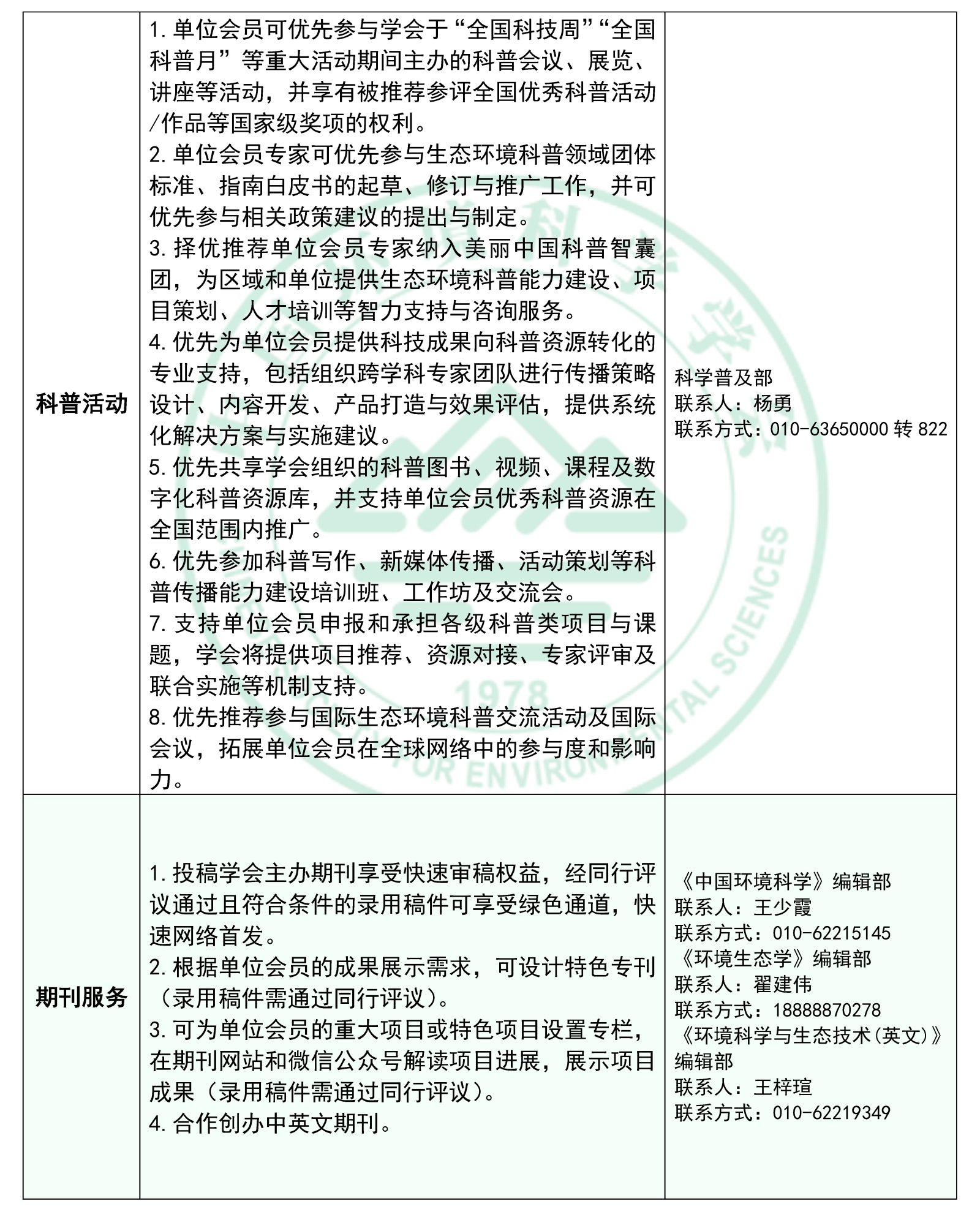
3.参加本会及分支机构组织的学术会议、人才托举、科技奖励、技术评价推广、信息提供及技术培训和咨询等活动的优先权、优惠权;
4.具有获得本会表彰奖励、人才举荐的资格;
5.优先、优惠或免费获得本会有关刊物、学术资料和相关信息服务,包括政策资讯、行业动态、专家观点、技术前沿、会员风采等资讯;
6.在学会官网/公众号发布会员风采、科技成果等信息;
7.会员单位可选派一位会员代表,理事单位、常务理事单位、副理事长单位可相应推荐一位符合条件的特邀理事、特邀常务理事、特邀副理事长/理事,经本会常务理事会批准,代表本单位行使本会《章程》和有关规定认定的单位会员权利;
8.免费参加单位会员交流年会、“中国环博会”技术交流和技术路演等活动;
9.其他定制化服务;
10.单位会员享有自愿入会和退会的权利。
二、单位会员义务
1.遵守本会章程,执行本会决议,维护本会合法权益和声誉;
2.积极参与并宣传本学会的各项活动,及时向学会提供本单位科研进展和科技创新等有关信息;
3.完成本会交办的工作,为本会发展献策出力;
4.向本会反映学科发展和相关产业情况,提供有关信息资料;
5.按规定缴纳会费。
三、会员服务资源获取
我会会员管理系统在线发布学会动态、政策资讯、行业前沿、会员风采、期刊论文和学习资源等资讯,会员可通过以下两种方式获取会员服务资讯:
手机端:微信搜索“中国环境科学学会”小程序,右下角“统一登录”浮动窗口选择“会员系统”,进入会员服务中心,享受一站式会员服务,并可发布会员文章(需审核通过后发布)。
电脑端:登录会员管理系统,进入会员服务中心,享受一站式会员服务,并可发布会员文章(需审核通过后发布)。

四、单位会员权益







